近日,我校动物科学技术学院动物寄生虫病防控团队副教授胡丹丹、宋星桔在人兽共患弓形虫病研究中取得新进展,研究成果以“Toxoplasma gondii chromatin remodeler SWI/SNF controls parasite division and gene expression”为题,发表在Nature Communications上。广西大学为该论文的第一完成单位,胡丹丹与硕士毕业生李轩为共同第一作者,宋星桔为通讯作者。

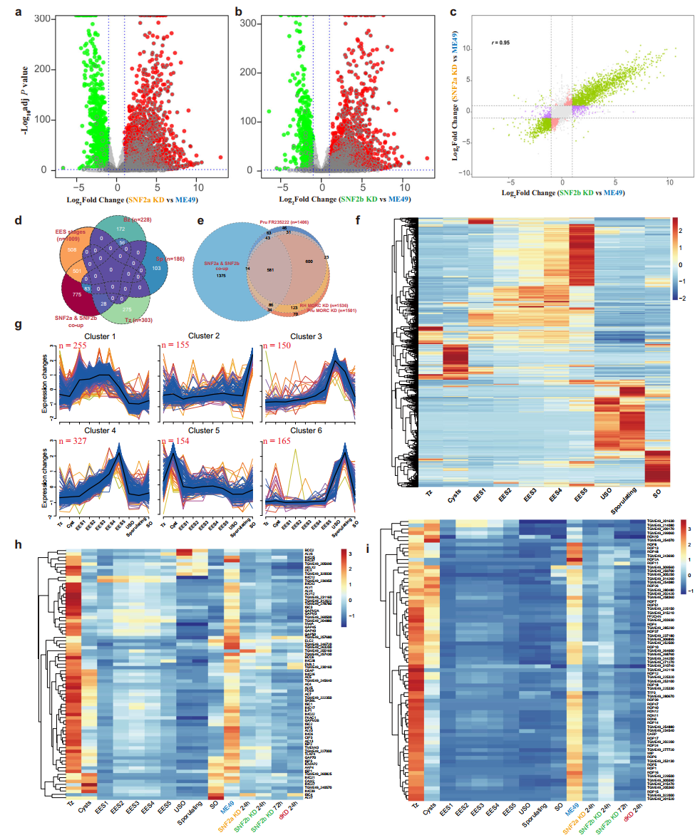
弓形虫病是由弓形虫寄生引起的一种重要人兽共患病,其生命周期极为复杂,涉及多种发育阶段和分裂方式的精确转换,严重威胁公共卫生安全。然而,调控其不同阶段分裂方式转换的核心机制尚不明确,这也是该领域研究的瓶颈问题。针对这一难题,研究团队发现,两个SWI/SNF复合体的核心亚基SNF2a和SNF2b是弓形虫速殖子阶段生长所必需的。当复合体功能缺失时,寄生虫的分裂模式会从有序的“一分为二”向混乱的“一分为多”发生转变,并错误地启动了本应被抑制的其他发育阶段的转录程序。SWI/SNF复合体作为染色质重塑因子,通过维持速殖子关键基因转录起始区域的染色质开放性来确保其正常表达,并与已知的抑制因子MORC复合体协同作用,实现了对基因表达的双重调控,从而确保寄生虫基因表达和分裂过程的准确性。该研究首次揭示了SWI/SNF染色质重塑复合体是维持弓形虫速殖子分裂方式所必需的核心激活因子,为开发抗弓形虫病药物提供了全新的策略与潜在靶点。

图1. SWI/SNF复合体缺失导致弓形虫基因表达紊乱

图2. SWI/SNF复合体缺失导致弓形虫生长缺陷与分裂模式异常模式图
据悉,该团队一直致力于人兽共患弓形虫病和畜禽球虫病的分子生物学、药物作用机制和耐药机制等研究。近年来,团队聚焦寄生虫表观遗传调控这一前沿热点,先后解析了多个转录因子和染色质重塑复合物对虫体生长发育的调控作用。一系列原创性成果发表在Nature Communications、mBio、Veterinary Research等国内外期刊上。